免费发布招生信息
继教院校
政策资讯
主考院校
题库下载
招生专业
院校动态
常见问题
招生简章
学历机构
考试科目
成人教育
自学考试
1+X项目
学校首页
学校简介
专业设置
通知公告
成人教育
自学考试
学校动态
常见问题
联系方式
四川省2025年秋季小自考(26.3批次)报名注册最后两天(预计12月15-17日),下次开放报名注册需等待半年后,请同学们不要错过时间,注册前请联系老师:15520719661(杨老师)
学校信息
西南财经大学继续(网络)教育学院
成人教育
自学考试
专业设置
常见问题
学校名片
西南财经大学继续(网络)教育学院
校办公室:
028-87359020、028-87352275(投诉监督及教务咨询)
地址:
成都市青羊区光华村街55号
杨老师
【温馨提示】
任何声称包过,包拿毕业证的都是骗子!请勿相信!
联系方式
成教/自考报名咨询
咨询电话:15520719661(杨老师)
微信咨询
资讯栏目:
通知公告
学校动态
成人教育
自学考试
常见问题
首页
>
新闻中心
>
西南财经大学2025年秋季高等教育自学考试应用型专业助学招生简章
自学考试
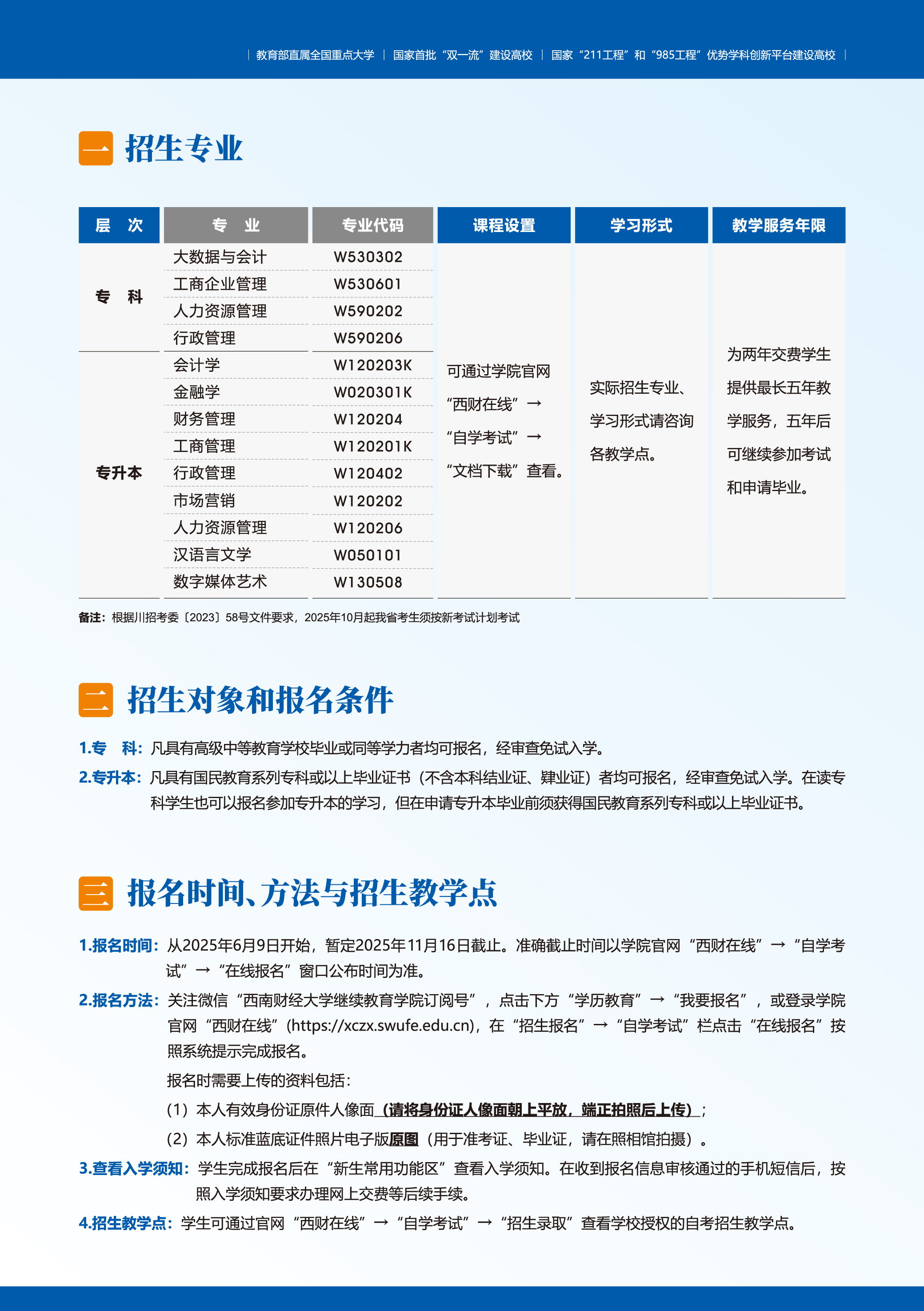
西南财经大学2025年秋季高等教育自学考试应用型专业助学招生简章
更新时间:2025-10-31
返回列表