各助学点、应用型专业考生:
四川省2025年下半年高等教育自学考试毕业申请工作即将开展,根据川教考院函(2025)20号文件要求,本次业务办理流程和模式发生较大变化,各助学点及考生应高度重视并严格按照要求办理相关业务。现将我校高等教育自学考试应用型专业2025年下半年(25. 2次)毕业申请相关事项通知如下:
一、申请时间
(一)前置学历初审申请
根据教育部《高等教育自学考试考籍管理工作规定》,凡申请自学考试专升本专业毕业的考生,需持有具备学历教育资格的高等学校、高等教育自学考试机构颁发的专科(或以上)毕业证书(以下称为“前置学历”)。我省按要求在毕业申请前,对拟申诸专升本专业毕业的考生开展前置学历初审工作,申请自学考试专科专业毕业考生不需要做此项。
1.考生前置学历初审申诸时间: 11月27日至12月3日(逾期不再受理)。
2.前置学历人工审核时间:11月27日至12月5日。
特别提醒:
考生应密切关注初审结果,审核未通过的考生需按要求修改补充后重新提交,截止时间为12月4日17时,逾期将不再受理,请考生合理安排时间。
3.前置学历初审线上申请程序及步骤详见附件1.
考生登录四川省高等教育自学考试管理信息系统(网址: https://zk. sceea.cn,以下简称信息系统)。(1)提起申请,正确选择系统内给出的前置学历类型(申请类型选择错误将会被驳回),录入本人在中国高等教育学生信息网(网址: http://www. chsi. com. cn,以下简称学信网)注册的实际前置学历信息(证件号码与姓名) ,系统将根据考生所录信息生成考生个人专属学历查询二维码。(2)扫码验证,考生需先安装学信网手机端APP并注册个人账号,使用学信网手机端APP登录账号扫描系统生成的二维码,即可查询到本人学信网账号下的所有学历信息。(3)选择授权,考生选择并点击学信网账号内显示的学历信息,即完成前置学历的授权。
考生在学信网注册的前置学历身份信息将会与我省考籍库内身份信息进行一致性校验,校验出前置学历身份信息与我省考籍库信息一致的,系统自动判定为“审核通过”;校验出前置学历身份信息与我省考籍库信息不一致的,系统会指引考生进入人工审核界面,按要求上传相关证明材料后提交人工审核。审核结果为“审核不通过”的,考生可在规定的时间内修改后重新提交申请。
前置学历初审线上申请常见问题详见附件2。
●特别提醒: 2001年以前毕业的学历、全日制军事(部队)院校学历、海(境)外学历三种类型考生的前置学历身份信息与我省考籍库内身份信息一致性的校验,将上报学信网进行,我省初审阶段只对这类考生上传的证明材料是否齐全进行人工审核。
4.前置学历申请要求
申请专升本专业毕业的考生必须先进行前置学历初审申请,审核通过的才能提交毕业办理申请。考生应对本人所填信息的真实性和准确性负责,禁止培训机构或学校(团体)代为操作。若因考生委托第三方(如培训机构、学校、他人)操作造成前置学历信息错误或一旦发现前置学历弄虚作假,导致考生前置学历初审不通过的,后果由考生自行承担。
(二)毕业申请
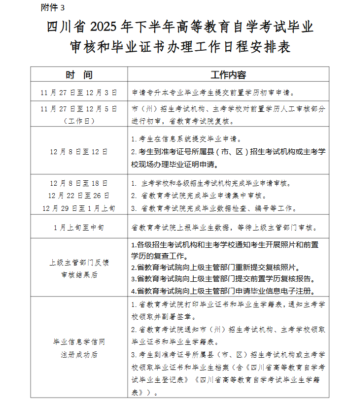
申请时间: 12月8日至12日(逾期不再受理)。
具体日程安排详见附件3.
二、毕业规定要求
(一)申请毕业应同时满足以下条件
1.已取得申请毕业的专业考试计划规定的全部课程(含实践性环节、毕业论文)的合格成绩:
2.所取得的学分达到专业考试计划规定的要求;
3.经有关单位鉴定思想品德合格:
4.课程免试、课程项替、省际转考等符合规定:
5.考籍个人信息正确(姓名、性别、身份证号、民族与本人有效居民身份证件信息一致,照片符合要求) ;
6.申请自学考试专升本专业毕业的考生,须持具有学历教育资格的高等学校、高等教育自学考试机构颁发的专科(或以上)学历证书,要求可在学信网上查实且信息无误,并通过我省前置学历初审。
(二)停考未停止颁发毕业证的专业和新、旧专业计划调整的专业,考生可以先在系统中进行新、旧计划衔接的操作。若考生因专业计划原因无法提交毕业申请的,请联系准考证号所属助学点审核是否达到毕业条件,已修够课程达到毕业条件的,考生可在系统.上进行相关操作并提交毕业申请。
(三)考生提交毕业申请,需缴纳毕业生审定费30元/人(川发改价格(2022) 484号),其余业务办理无需缴纳费用.
(四)根据教育部教育考试院关于印发《高等教育自学考试毕业证书电子注册办法》的通知(教试中心函(2014) 138号)精神,毕业申请经我省审核通过后,须报上级相关部门完成最终的毕业信息审核。毕业信息在学信网注册成功后,方可统一颁发毕业证书。
三、毕业申请流程:
第一步:考生登录信息系统(网址: https://zk. sceea. cn)完成毕业资格预审;
第二步:选择使用考籍库照片或按规定格式(具体规范要求及信息标准见系统提示)上传本人近期正面免冠电子照片(重新提交的照片系统校验比对三次不通过的,只能使用考籍库照片申请毕业,或在下次更改考籍时申请更改后申请毕业)作为毕业证照片使用:
第三步:核对个人信息并通过输入手机短信验证码确认手机号码:
第四步:上传清晰且在有效期内(有效期在2025年12月30日后)的身份证人像面、国徽面图片:
第五步:缴纳毕业生审定费完成毕业申请:
第六步:等待各级管理部门的逐级审核。(考生可登录信 息系统查看审核进度。)考生提交申请时不再沿用打包发送材料到助学点的方式,具体详见省高等教育自学考试
毕业申请流程图(附件4)。
●特别提醒:考生在上传身份证正反面图片时,信息系统会自动进行校验。上传证件类型为临时身份证或非中华人民共和国居民身份证而系统校验不通过的考生,需联系准考证号所属助学点进行人工审核,审核通过后再提交毕业申请。凡未在信息系统考生端中完成毕业申请提交、缴费的考生,视为未完成毕业申请。目前在注册新生的助学点的毕业生,凭本人有效身份证件和本次毕业信息在学信网上注册成功的凭证,联系准考证号所属助学点,办理毕业生档案(含《四川省高等教育自学考试毕业生登记表》《四川省高等教育 自学考试毕业生学籍表》),领取毕业证书。已停止注册新生的助学点的毕业生,由考生凭本人有效身份证件和本次毕业信息在学信网上注册成功的凭证,到西华师范大学自学考试办公室办理毕业档案,领取毕业证书。学校不再授权助学点代为办理。
特别提醒:
本次毕业申请通过我省初审后,将统一上报至 上级相关部门进行终审,因照片或前置学历等原因被上级部门初审后驳回复审的,毕业信息暂不能在学信网上完成电子注册。毕业证书办理工作期间,考生务必保持电话畅通,及时接收准考证号所属助学点的通知,积极完成照片的重新采集或前置学历证明材料的复审。省教育考试院在收集齐全省所有复审考生的材料后统一报送 上级相关部门进行二次复审,请考生耐心等待上级相关部门的审核。
四、助学点上报材料
(一)助学点登录信息系统管理端(网址: https://zkgl. sceea. cn),对考生上传的材料进行审核。同时向考生发放《四川省高等教育自学考试毕业生登记表》并指导其填写。
(二)助学点于12月16日(含)前将《西华师范大学高等教育自学考试毕业申请审批单》(附件5)纸质版和毕业申请考生名单纸质版(信息系统导出打印并盖章)这两项材料面交西华师范大学自考办并签字确认,所有纸质材料均不接收邮寄。
●特别提醒:按照学校相关要求,助学点在上报材料前,须与我校继续教育学院自考助学培训费核算负责人核对相关费用。各助学点需提前与费用核算人取得联系并确定完成相关费用结算后再向自考办递交毕业电诸材料。
五、重点提醒
(一)申请毕业前,各专业下的所有课程均可重复报考,成绩以高分覆盖低分。对成绩已合格的课程(含实践性环节、毕业论文等)有重新报考需求的考生,请慎重考虑申请毕业。
(二)申请专升本专业毕业的考生应在信息系统中提前完成前置学历初审申请且初审结果为“审核通过”,未完成前置学历初审的准考证号将无法提交毕业申请,考生前置学历初审申请的准考证号应与申请毕业的准考证号相同。
(三)考生提交毕业申请时须认真核对考籍个人信息(证件号码、姓名、性别、民族、照片),因个人信息不全、注册错误等原因造成本次毕业审核不通过的,由考生自行负责。考籍信息注册不全的考生需先联系准考证号所属助学点申请补全信息;证件号码、姓名等关键信息注册错误的考生只可在考籍更改工作规定时间内提交申请,更改正确后在下次毕业申请期间提交毕业申请。
●特别提示:手机号码、性别、民族等非关键考籍信息,考生可在毕业申请时自行修改(上传身份证照片时做比对校验),毕业申请完成缴费后不得进行重新修改。
(四)毕业证书经学信网注册后,毕业生信息将不可更改。按教育部《高等教育学历证书电子注册暂行规定》(教学 (2001) 4号)相关要求,考生因办证核对信息有误,造成毕业证书注册信息错误而影响其就业或造成其它后果的,责任自负。毕业证书颁发日期后,考生个人信息若经公安机关合法变更,原毕业证书信息不予更改,毕业生应结合公安部门出具的相关证明使用毕业证书。
(五)毕业证书和毕业生档案具有唯一性,遗失后无法补办,请考生妥善保管。考生不可自行拆封毕业档案。
(六)办理毕业证书期间,不受理更改考籍、课程免试、省际转考等业务的申请。我校每年上、下半年均会按照省教育考试院通知要求开展更改考籍、课程免试、省际转考等业务,请考生合理安排时间进行业务办理。
(七)考生的毕业证书若遗失或损毁,可申诸办理《四川省高等教育自学考试毕业证明书》。考生在毕业申请受理时间段内(12月8日至12日)联系我校自考办现场受理。
需提交材料: 1. 有效期内的居民身份证复印件(若毕业证身份信息与现持有身份证信息不一致,需提交公安部门出具的合法证明材料复印件) ; 2. 毕业证书复印件或学信网上认证报告、电子注册备案表(上述材料均无的,提供毕业生登记表、准考证、单科合格证等其他佐证材料供受理单位核查毕业学历信息) ; 3.本人近期正面免冠电子照片(毕业生库采集过电子照片的不再提供)。 .
(八)我校高等教育自学考试社会型小学教育专业(大自考)考生办理毕业申请、毕业证明书或毕业档案,须到准考证号所属县(市、区)招生考试机构办理,具体办理时间及要求请与该考试机构联系。各县(市、区)招生考试机构联系方式详见附件6.
(九)办理毕业证书期间,我校自考办咨询电话0817-2314317 (地址:南充市顺庆区莲池路54号,西华师范大学行署校区综合楼415办公室)。其他未尽事宜,请考生关注我校继续.教育学院官方网站(网址: https://1u. cwnu. edu.cn/)、官方微信服务号(搜索“西华师大继续教育”),或关注四川省教育考试院官方网站、官方微信公众号,及时了解官方信息。






附件2
前置学历初审线上申请常见问题
一、考生本人的学信网账号无学历信息考生扫描二维码后,个人实名注册的学信网账号扫码不成功,学信网没有学历信息反馈,一般有以下几种情况:
(一)前置学历信息(姓名或身份证号)未正确录入考生录入的前置学历信息与在学信网_上实际注册的前置学历信息不一致,导致考生个人学信网账号无学历信息显示。考生应检查并确保录入信息正确后再提交。特别提示: 2001 年以前毕业的未在学信网上注册的学历信息,考生本人应先通过学信网申请学历认证直至学历信息在学信网上注册成功后再申请前置学历初审。在前置学历初审申请时间内未完成学历信息注册的考生,只能下次提交前置学历初审申请。
(二)前置学历信息属海(境)外学历考生的前置学历属于海(境)外学历,不在学信网学历查询范围之内。申请时选择学历类型,按系统指引上传相关证明材料(如海外学历需提供在教育部(中国)留学服务中心上查实的学历证明等)进行人工审核。
(三)学信网只提供认证报告的学历
全日制军事(部队)院校学历和2001年以前毕业且已在学信网注册的学历,学信网只提供认证报告,不提供扫描验证。申请时选择学历类型,按系统指引.上传相关证明材料进行人工审核。
二、考生本人的学信网账号有学历信息,但不符合自学考试专升本专业毕业要求普通高校本科肄业证书、结业证书,不能作为自学考试专升本专业毕业的前置学历,请考生务必选择“毕业证书”作为前置学历,否则无法通过前置学历初审。依据为《四川省高等教育招生考试委员会四川省教育厅关于调整我省高等教育自学考试本科学习和毕业证书申请有关规定的通知》(川招考委(2015) 11号)“普通高校本科肄业证书、结业证书从2015年1月起不能作为申请自学考试专升本专业毕业的前置学历。”非国民教育系列的证书也不符合前置学历审核要求。
三、考生本人的学信网账号有学历信息,但前置学历注册的证件信息与考生现身份证信息不一致此类考生扫描学信网二维码,前置学历验证成功后,学信网推送的身份信息与我省考籍库身份信息校验不一致,系统提示并指引考生进入人工审核界面,上传相关证明材料。
(一)前置学历注册的证件号为士官号或军官号的,考生应上传完整清晰的有效居民身份证正/反面、毕业证原件、学信网认证报告或电子注册备素表、相关部门出具的军官号(士官号)与考籍库身份证号为同一人的证明材料至人工审核。
(二)前置学历注册的身份证号为15位的(正常升位至18位,号码未发生更改),考生应上传完整清晰的有效居民身份证正/反面、毕业证原件、学信网认证报告或电子注册备案表、个人身份证号升位的书面情况说明(无需出具公安机关证明)至人工审核。
(三)前置学历注册的姓名或身份证号属在前置学历领证时间之后通过公安机关合法变更的(含身份证号15位升18位发生了变更的),考生应上传完整清晰的有效居民身份证正/反面、学信网认证报告或电子注册备案表、公安机关开具的变更证明材料(身份证号变更的提交公安机关开具的身份证号码变更证明、姓名变更的提交户口薄现用名曾用名页)至人工事核。
特别提示:前置学历毕业信息名字或身份证号当年在原颁证学校注册错误的(非公安机关进行过变更),考生先联系原学历颁证学校申请学信网勘误。未在我省前置学历申请期间完成学信网勘误的不得申请本次前置学历审核,请更正后下一次重新申请。





四川省2025年秋季小自考(26.3批次)报名注册最后两天(预计12月15-17日),下次开放报名注册需等待半年后,请同学们不要错过时间,注册前请联系老师:15520719661(杨老师)




