免费发布招生信息
继教院校
政策资讯
主考院校
题库下载
招生专业
院校动态
常见问题
招生简章
学历机构
考试科目
成人教育
自学考试
1+X项目
学校首页
学校简介
专业设置
通知公告
成人教育
自学考试
学校动态
常见问题
联系方式
四川省2026年上半年小自考校考注册将在5月中旬截止,报名可参加6-7月份校考,顺利通过可在明年4月考完所有科目,还未报名的同学请联系老师报名,报名电话:15520719661(杨老师)
学校信息
西华大学继续教育学院
成人教育
自学考试
专业设置
常见问题
学校名片
西华大学继续教育学院
校办公室:
028-87720074(投诉监督及教务咨询)
地址:
四川省成都市郫都区红光镇红光大道9999号
杨老师
【温馨提示】
任何声称包过,包拿毕业证的都是骗子!请勿相信!
联系方式
成教/自考报名咨询
咨询电话:15520719661(杨老师)
微信咨询
资讯栏目:
通知公告
学校动态
成人教育
自学考试
常见问题
首页
>
新闻中心
>
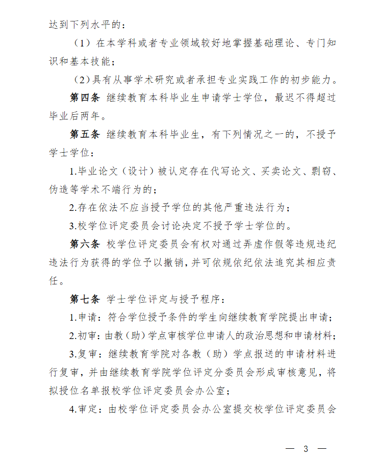
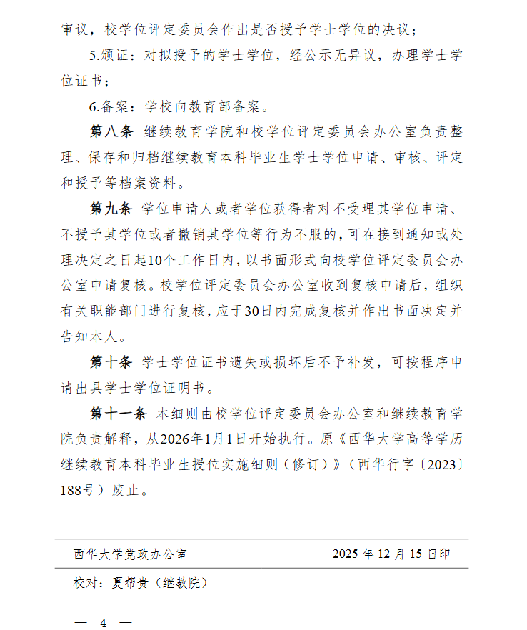
西华大学授予继续教育本科毕业生学士学位工作细则
通知公告
西华大学授予继续教育本科毕业生学士学位工作细则
更新时间:2025-12-22
返回列表