免费发布招生信息
继教院校
政策资讯
主考院校
题库下载
招生专业
院校动态
常见问题
招生简章
学历机构
考试科目
成人教育
自学考试
1+X项目
学校首页
学校简介
专业设置
通知公告
成人教育
自学考试
学校动态
常见问题
联系方式
四川省2026年上半年小自考校考注册将在5月中旬截止,报名可参加6-7月份校考,顺利通过可在明年4月考完所有科目,还未报名的同学请联系老师报名,报名电话:15520719661(杨老师)
学校信息
电子科技大学继续教育学院
成人教育
自学考试
专业设置
常见问题
学校名片
电子科技大学继续教育学院
校办公室:
028-83206523(投诉监督及教务咨询)
地址:
成都市一环路东一段240号
杨老师
【温馨提示】
任何声称包过,包拿毕业证的都是骗子!请勿相信!
联系方式
成教/自考报名咨询
咨询电话:15520719661(杨老师)
微信咨询
资讯栏目:
通知公告
学校动态
成人教育
自学考试
常见问题
首页
>
新闻中心
>
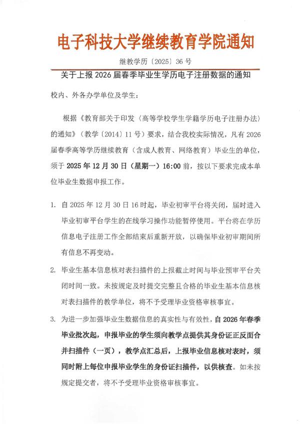
电子科技大学继教学历202536--关于上报2026届春季学历注册的通知
通知公告
电子科技大学继教学历202536--关于上报2026届春季学历注册的通知
更新时间:2025-11-24
返回列表
附件:
1.
2026春毕业注册附件
2.
关于加强我校成教、网教新华社图像采集学历照片等基本信息校对的通知(继教教管【2018】29
号)
3.
2026届春季毕业审核工作流程及须知